| Congratulations on our pneumatic actuator intelligent detection system being selected for the Nation |
| Hits:2497 AddTime:2025/3/22 13:56:20 |
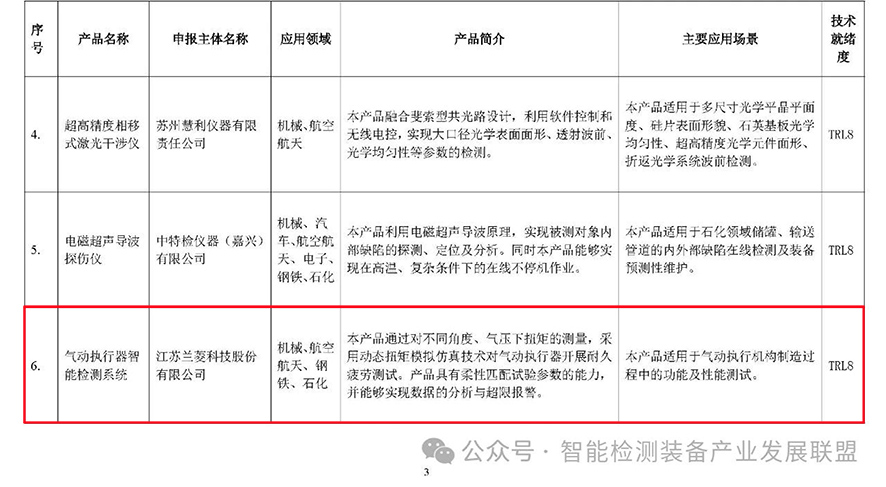
Congratulations on our pneumatic actuator intelligent detection system being selected for the National Intelligent Detection Equipment Innovation Product Catalog (Second Batch)!
|
| 【Refresh】【Favorites】【Print】 【Close】 |
| Previous:The Hanover Industrial Fair 2025 (March 31st to April 4th) will be held at the Hanover Exhibition Ce Next:Congratulations to our company on the inclusion of the K3 series high torque precise positioning and |
hotline:400-111-3688 (24 Hours)
Working hours: 7:30-11:30 12:30-16:30 (weekends off)







